Active Software

EpiDISH
Epigenetic Dissection of Intra Sample Heterogeneity

EpiDISH is a R-package to infer the proportions of a priori known cell-types present in a sample representing a mixture of such cell-types.

Bioconductor BioMed Big Data Center
EpiDISH
EpiSCORE
Epigenetic Cell-type Deconvolution from Single-cell Reference Profiles and human DNAm-atlas

EpiSCORE is an R-package that leverages tissue-specific single-cell RNA-seq atlases to computationally impute DNA methylation reference matrices for complex solid tissues, enabling accurate reference-based cell-type deconvolution and cell-type–specific epigenetic analysis from bulk DNAm data.

Github BioMed Big Data Center
EpiSCORE
EpiMitClocks
Epigenetic Mitotic Clocks

EpiMitClocks is an R-package to provide functions for estimating the mitotic age of tissues from a corresponding DNA methylation (DNAm) profile

Github
EpiMitClocks
SCENT
Estimation of Single-Cell Potency with Single Cell Entropy

SCENT is an R-package to provide a means of estimating the differentiation potency of single cells without the need to assume prior biological knowledge such as marker expression or timepoint.

Github
SCENT
CancerStemID
Identification of cancer stem-cell phenotypes from scRNA-Seq data

CancerStemID is an R package that uses single-cell RNA-seq data spanning normal to cancer stages to estimate measures of cancer risk and identify stem-like cancer cell populations.

Github
CancerStemID
SCIRA
Scalable Inference of Regulatory Activity in scRNA-Seq data

SCIRA is an R-package aimed at estimating regulatory differentiation activity of transcription factors in scRNA-Seq data.

Github
SCIRA
ebGSEA
Empirical Bayes Gene Set Enrichment Analysis

ebGSEA is an empirical Bayes gene-set enrichment method for EWAS that ranks genes—rather than individual CpGs—by their overall differential methylation, enabling unbiased and sensitive detection of enriched biological pathways.

Github
ebGSEA
ELVAR
Extended Louvain Clustering algorithm for differential abundance testing in scRNA-Seq data

ELVAR is an R-package for differential abundance (DA) testing of cell-types in single-cell RNA-Seq data.

Github
ELVAR
DICE
Distance Covariance Entropy to study bifurcation dynamics in scRNA-Seq data

DICE is an R-package which uses the concept of Distance Covariance Entropy to help quantify bifurcation dynamics from scRNA-Seq data.

Github
DICE

Legacy Software

iEVORA
Epigenetic Variable Outliers for Risk Prediction Analysis

iEVORA is a DNA methylation–based algorithm that detects cancer risk markers by first identifying CpG sites with unusually high variability in at-risk tissues and then prioritizing those that also show changes in mean methylation.

Github R documentation
iEVORA
BMIQ
Beta MIxture Quantile dilation

BMIQ is an R-package corrects Type-II probe bias in Illumina DNA methylation arrays by aligning their distributions to Type-I probes through a three-step beta-mixture–based adjustment.

Bioconductor
BMIQ
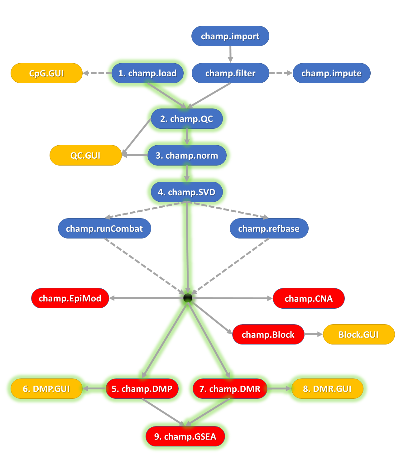
ChAMP
The Chip Analysis Methylation Pipeline

ChAMP is an R package that provides quality-control metrics, a range of normalization methods, and novel tools for identifying differentially methylated regions and detecting copy-number alterations.

Bioconductor
ChAMP
DART
Denoising Algorithm using Relevance network Topology

DART is an R package for evaluating the consistency of prior molecular signatures (e.g., in-vitro perturbation expression signatures) in independent molecular datasets (e.g., gene expression data).

Bioconductor
DART
FEM
Functional Epigenetic Modules

FEM is an R package for identifying gene modules showing coordinated differential expression and differential methylation associated with a phenotype of interest.

Souceforge
FEM
ISVA
Independent Surrogate Variable Analysis

isva is an algorithm for feature selection in the presence of potential confounding factors

CRAN
ISVA
SEPIRA
Systems EPigenomics Inference of Regulatory Activity

SEPIRA is a systems-epigenomics algorithm that builds tissue-specific regulatory networks from large gene-expression datasets to infer transcription factor activity in samples profiled by either RNA expression or DNA methylation.

Github
SEPIRA
tensorICA
Tensorial Independent Component Analysis

tensorICA is a tensor-based independent component analysis method that integrates multi-omic datasets to uncover shared biological variation, detect regulatory drivers, and identify disease-relevant molecular modules with high sensitivity and computational efficiency.

Github
tensorICA